您好,欢迎来到商国互联!

收藏本站

商国互联

点击查看优质供应商

当前位置:商国互联首页> 产品库 > IT设备、数码产品、软件 > 电脑及其硬件产品 > 台式机

LKT2108C4 FPGA/DSP专用保护加密芯片 

  • 价 格: 面议 /
  • 供 应 地:北京北京市
  • 发布公司:凌科芯安科技(北京)有限公司
  • 产品型号:LKT2108C4
  • 品 牌:凌科芯安
  • 发布日期:2017/5/4 14:07:24
  • 联系人QQ:2355871180 点击这里给我发消息

详细说明

产品说明Explain

公司简介Content


概述:

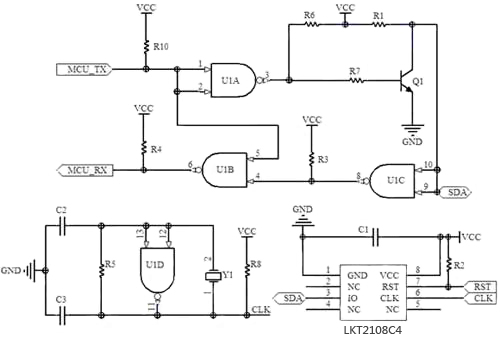
LKT2108C4 FPGA/DSP专用保护加密芯片(以下简称LKT2108C4)内部嵌入凌科芯安公司的LKCOS智能操作系统,支持UART7816智能卡通讯接口。LKT2108C4内部固化超高安全加密算法,如图-1所示,用户只需按标准流程将MCU中的重要数据参数移植到LKT2108C4中,即可在使用过程中,实现双向身份认证与随机读取密文数据参数的功能。在实际运行过程中,MCU发送指令将移植的参数以随机密文方式读回,认证并解密后还原出重要数据参数,应用到程序的下一步运行中。因此LKT2108C4成了产品的一部分,而重要参数在LKT2108C4中存储和读回的过程中都是安全的,盗版商无法破解,从根本上杜绝了程序被破解的可能。

LKT2108C4结合了双向认证与算法移植的优点,具有小投入大提升的特点。即对MCU程序改动小,资源占用少,因此开发周期短,投入小。而盗版商无法使用线路跟踪手段或者通过寻找MCU对比点的方式绕开LKT2108C4的安全防护进行破解,使得整个系统安全等级有了很大提升。LKT2108C4特别适用于产品研发周期短,实时性要求高,同时对于安全强度十分重视的用户。

 

图-1


产品安全:

支持对称DES/3DES等算法;

采用高端安全智能卡专用安全微处理器作为硬件平台;

芯片内部采用完全自主版权LKCOS操作系统;
芯片防篡改设计,唯一序列号,可防止SEMA/DEMA 、SPA/DPA、DFA和时序攻击;
多种检测传感器:高压和低压传感器,频率传感器、滤波器、脉冲传感器、温度传感器,具有传感器寿命测试功能,一旦芯片检测到非法探测,将启动内部的自毁功能;
总线加密,具有金属屏蔽防护层,探测到外部攻击后内部数据自毁;
真随机数发生器:利用芯片内部的电磁白噪声产生,不会重复;
硬件算法协处理器:内部硬件逻辑电路实现对称算法3DES速度快;
非标通讯协议,线路传输随机密文,很难做线路跟踪。

 

参数类型:

4KV静电保护;
工作电压:1.65V~5.5V;
环境温度:-25℃~+85℃;

容量大小:32K Bytes;
最大电流:10mA(VDD=5.5V,FCLK=5MHz);6mA(VDD=3.3V,FCLK=4MHz);
外部时钟:1-10MHz;
通讯方式:UART串行通讯;
通讯协议:ISO7816 T=0;
通讯速率:最高通讯速率支持625000bps。

 

产品封装:

封装形式:SOP8,DIP8(可定制)。


质量:

取得MSDS认证报告;
获得EAL4+通用标准评估等级认证;
通过欧盟RoHS环保认证标准;
通过ISO9001:2008质量管理体系认证。


 

设计支持:

开发工具

LKT-L5烧录器

LKT-K100开发板;

LCS_Kit开发调试软件;
通讯调试板;
芯片转接板。

芯片相关资料
LKT2108C4 DATASHEET;
LKT2108C4用户手册;
通讯调试板使用说明。

 

Demo电路

 

UART通讯电路

 

 

IO模拟电路


 

应用领域:

控制器嵌入式软件加密;
汽车电子嵌入式软件加密;
平板电脑嵌入式软件加密
机顶盒嵌入式软件加密;
路由器嵌入式软件加密;
交换机嵌入式软件加密;
仪器仪表嵌入式软件加密。


卖家名片Cards

卖家名片

凌科芯安科技(北京)有限公司

联系人:曹经理(销售部)

手机:13810031805

邮箱:2355871204@qq.com

地址:北京北京市石景山区阜石路166号泽洋大厦1601室

电话: 传真:

旺铺

免责声明:交易有风险,请谨慎交易,以免因此造成自身的损失,本站所展示的信息均由企业自行提供,内容的真实性、准确性和合法性由发布企业负责。本站对此不承担任何保证责任。
商国互联供应商 品质首选

凌科芯安科技(北京)有限公司

  • 联系人:曹经理(销售部)
  • 联系人QQ:2355871180 点击这里给我发消息
  • 手机: 13810031805
  • 电话:
  • 会员级别:免费会员
  • 认证类型:企业认证
  • 企业证件:已通过企业认证 [已认证]
  • 认证公司:
  • 主营产品:嵌入式加密芯片 加密IC 智能卡 读写器 加密锁/加密狗
  • 公司所在地:北京北京市