
拉萨欧姆斯蓄电池代理商
拉萨欧姆斯蓄电池代理商
欧姆斯蓄电池现在国内市场上铅酸蓄电池厂家众多,鱼龙混杂,质量参差不齐,在实际使用中,由于铅酸蓄电池本身的退化,蓄电池的容量也是在
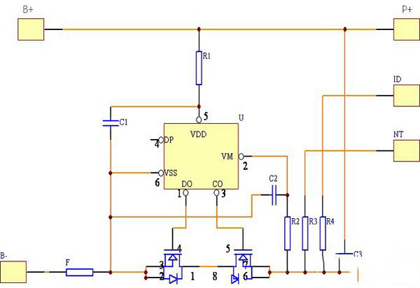
锂电池(可充型)之所以需要保护,是由它本身特性决定的。由于锂电池本身的材料决定了它不能被过充、过放、过流、短路及超高温充放电,因此锂电池锂电组件总会跟着一块精致的保护板和一片电流保险器出现。
锂电池的保护功能通常由保护电路板和PTC等电流器件协同完成,保护板是由电子电路组成,在-40℃至+85℃的环境下时刻准确的监视电芯的电压和充放回路的电流,及时控制电流回路的通断;PTC在高温环境下防止电池发生恶劣的损坏。
普通锂电池保护板通常包括控制IC、MOS开关、电阻、电容及辅助器件FUSE、PTC、NTC、ID、存储器等。其中控制IC,在一切正常的情况下控制 MOS开关导通,使电芯与外电路导通,而当电芯电压或回路电流超过规定值时,它立刻控制MOS开关关断,保护电芯的安全。
在保护板正常的情况下,Vdd为高电平,Vss,VM为低电平,DO、CO为高电平,当Vdd,Vss,VM任何一项参数变换时,DO或CO端的电平将发生变化。
1、过充电检出电压:在通常状态下,Vdd逐渐提升至CO端由高电平 变为低电平时VDD-VSS间电压。
2、过充电解除电压:在充电状态下,Vdd逐渐降低至CO端由低电平 变为高电平时VDD-VSS间电压。
3、过放电检出电压:通常状态下,Vdd逐渐降低至D O端由高电平 变为低电平时VDD- VSS间电压。
4、过放电解除电压:在过放电状态下,Vdd逐渐上升到DO端由低电平 变为高电平时 VDD-VSS间电压 。
5、过电流1检出电压:在通常状态下,VM逐渐升至DO由高电平 变为低电平时VM-VSS间电压。
6、过电流2检出电压:在通常状态下,VM从OV起以1ms以上4ms以下的速度升到 DO端由高电平变为低电平时VM-VSS间电压。
7、负载短路检出电压:在通常状态下,VM以OV起以1μS以上50μS以下的速度升至DO端由高电平变为低电平时VM-VSS间电压。
8、充电器检出电压:在过放电状态下,VM以OV逐渐下降至DO由低电平变为变为高电平时VM-VSS间电压。
9、通常工作时消耗电流:在通常状态下,流以VDD端子的电流(IDD)即为通常工作时消耗电流。
10、过放电消耗电流:在放电状态下,流经VDD端子的电流(IDD)即为过流放电消耗电流。
1、通常状态:电池电压在过放电检出电压以上(2.75V以上),过充电检出电压以下(4.3V以下),VM端子的电压在充电器检出电压以上,在过 电流/检出电压以下(OV)的情况下,IC通过监视连接在VDD-VSS间的电压差及VM-VSS间的电压差而控制MOS管,DO、CO端都为高电 平,MOS管处导通状态,这时可以自由的充电和放电;
不断下降的,特别是在实际使用中,通常是多个蓄电池串联使用,这就使得个别蓄电池的性能劣化会拖累整组电池的性能,从而让电
池组达不到设计容量,一旦停电,事故发生的可能性就大大增加,所以日常对电池组的监控和维护是必不可少的,从而避免电池故障

欧姆斯蓄电池给用电客户带来损失。沈阳蓄电池研究与应用工程师为你总结一下蓄电池在线试监控方式,为你的设备和电池保驾护航。
从系统架构来看这种监控方式分为集中式和分布式。
集中式蓄电池在线监控
蓄电池在线监控是指将一组甚至多组电池连接到同一台设备上进行测试。集中式监控系统测试电池内阻大都采用交流注入法,即在设
备内部产生一个一定频率和幅度的交流(基本是正弦)信号注入到蓄电池两端,然后通过探测并检出电池两端同频率的电压波动即可确
定电池的内阻。交流注入法也是大部分手持内阻仪检测内阻的方法。交流注入法不需要从电池中取电,从而不会对电池本身的容量和
寿命有影响。
但交流注入法对电池注入的电流一般不能太大(1A以下)以避免对动力环境系统产生干扰,这么小的电流引起的电池电压的波动是非常
难以精确测试的,很容易受到动力环境系统中的噪声的干扰,特别是在UPS系统里电池两端存在大量的谐波干扰,如何滤除这些干扰是
非常有挑战性的一项工作。就目前的集中式设备测试内阻的结果来看精度大都不太理想,距离分布式的采集模块还是有差距的。
集中式设备由于要采集多个电池单体的参数,这样就需要从设备引出大量的连接线,而且由于电池摆放的位置不同,这些连接线的长
度和走线都不一致,从而使得集中式监控系统的施工和维护都较为麻烦。
虽然集中式的监控方式有种种弊端,但由于其成本较低,所以在一些对内阻精度要求不高的场合还是有相当的市场。生产集中式设备
的厂家包括艾默生,杭州高特以及一些较小的厂商。
分布式蓄电池在线监控系统
相对集中式监控方式,分布式系统的电池参数采集模块和蓄电池一一对应,采集模块通过导轨或者双面胶固定于电池表面,由于每一
个电池单体配置一个传感器,因此连接线短,这样使得现场施工布线非常简单。
在分布式监控系统中,电池参数采集模块将采集到的数据通过串行总线上报给现场主机,再由现场主机上报给中心服务器,用户通过
客户端访问服务器即可查看电池运行的状态参数。
分布式系统的电池参数采集模块由于体积较小,不能自身内部产生较大电流的信号,需从电池本身来取电,所以测试内阻的方法一般
采用直流或者交流放电法,即对电池拉取特定频率和幅度的直流(脉冲)或者交流(正弦)电流,然后通过测试电池两端的电压波动来确
定电池的内阻。
由于脉冲信号里面包含的谐波分量较多,对于后期信号处理来说比较复杂,从测试的内阻结果精度来看也是交流放电法较好一些。
当电池被充电使电压超过设定值VC(4.25-4.35V)后,VD1翻转使Cout变为低电平,T1截止,充电停止,当电池电压回落至VCR(3.8-4.1V)时,Cout变为高电平,T1导通充电继续, VCR小于VC一个定值,以防止电流频繁跳变。
本文以高亮度LED 为路灯核心器件,设计路灯监控系统,现场由从单片机采集路灯电流电压后经过主机与上位机进行GPRS 数据传输,从而达到“遥控、遥测、遥讯”的目的。
2 系统工作原理及硬件设计
2.1 系统总体结构设计
总体结构如图1 所示,该系统主要由LED节能控制中心、中国移动GPRS 网络及路灯RTU 三大部分组成。
图1 总体结构图
其中路灯监控中心包括3131P Modem 模块、路灯监控RTU、在线监测终端控制箱、GPRS 型模块、单灯检测控制器等。
在本监控系统中,控制器单元通过RS-232 与移动GPRS 无线终端相连,监控中心计算机通过特种路由器接入移动GPRS,路灯RTU 进行功率信号采集,最终由移动GPRS 网络将数据传给监控中心,监控中心连接UPS 电源,采用UPS 供电设计,使监控中心能够断电继续工作,保证系统可靠运行。
监控中心作为整个系统的主要核心部分,不仅要与上位RTU 进行密切的通信,还要对采集到的数据进行分类、存储、加工、传输等处理,同时还要给出相应的报警(语音、声光)以及要求定位的节点路灯信息,并且可以通过GPRS 短消息将故障信息和(或)路灯检修信息发送到相关指定的人员手机中,以及时掌握路段信息。
2.2 LED 驱动电路设计
LED 照明驱动电路主要包括驱动电路和过温度保护电路两部分。在驱动电路的设计中主要用到的是MAX5033 芯片,该芯片可以提供高达500mA 的输出电流。MAX5033D 提供1.25~13.2V 的可调电压。
过温度保护电路用到的芯片是MBI1801。该芯片内部有温度感应器,可感应到芯片的温度。可通过R-EXT管脚自动调整输出电流,这样就可以改变LED 上的电流,从而可以降低LED 的温度,起到过温度保护的作用。基于以上这些优点,因此选用了以MAX5033 和MBI1801 为主的芯片来实现该驱动电路。
设计出的LED 驱动电路图如图2 所示,主要分为三大部分:电源电路,驱动电路和过温度保护电路。在电源电路中主要由变压器,整流桥两个模块组成;在驱动电路中主要由MAX5033 模块和调压模块构成;过温度保护电路主要由MBI1801,热感应模块和LED 三部分组成。
图2 LED 驱动电路图
3 系统软件设计
见图3,7188XA 模块启动时有个和数据库联系的自动运行文件,此文件在7188XA 一上电就自动运行。
一辆精通天马TM125摩托车,蓄电池容易损坏,新蓄电池换上以后,时间不长,车的电起动就不能工作了,据说1年内已经换掉了2块蓄
电池。打开点火开关,空档灯不亮,按喇叭按妞也不见喇叭发声;拆掉摩托车左侧盖,看到蓄电池接线桩头腐蚀严重,经检查接线已
经锈断,蓄电池内的电解液已看不出液面;脚起动发动机后,打开大灯开关、变光开关,大灯不亮;从车头的大灯玻璃处观察,大灯
灯泡玻璃发黑,有可能是灯丝烧断。就表面现象分析,该车充电线路存在充电电压过高、过充电故障。
用开水冲洗掉蓄电池接线桩头上的锈迹,接上蓄电池电源线,将万用表开关拨至直流电压DC 25 V档,红表笔接熔断器上的红线(
也就是充电电路中的调压整流器的直线输出端),黑表笔接地;用脚起动方式起动发动机,轻轻加油门,让发动机的转速提升至4 000
r/min,观察万用表上直流电压值,充电电压高达20 V以上,说明充电电路出现故障,主要原因是,充电电路的重要电器原件调压整流
器损坏。
由于充电电压过高,造成了蓄电池过充电,使蓄电池内的电解液大量外泄,将蓄电池桩头上的接线腐蚀断;同时,过高的充电电
压,造成了全车照明、信号系统的灯泡灯丝被烧坏。
检查磁电机输出交流电压,从摩托车汽油箱下找到调压整流器的接插件,拔掉它上面的插头,将万用表置于交流电压AC 100 V档
,红表笔接插头上的粉红色线,黑表笔接黄色线(磁电机交流输出电源线),起动发动机,轻轻加油并注意观察电表所显示的电压值
,电压在30 V以上并且电压随着发动机转速的提升呈上升趋势,说明磁电机工作正常,故障主要原因只能是调压整流器损坏。
用替代法检查调压整流器,找1只质量较好的调压整流器,作为平时用替代法检测充电电路故障的标准件,将调压整流器插入原车
的调压整流器的插座内,替换下原车的调压整流器;拆掉红线上的熔断器,在熔断器红线、蓄电池负极并联1个12 V35 W大灯灯泡代替
蓄电池,将万用表开关拨至直流电压DC25 V档,接在测试灯泡的2根电线上;起动发动机,轻轻加油门,大灯灯泡发光,电表显示电压
为14.5 V或15V以下,说明充电电路的工作恢复正常。也可以用检测充电电流的方法检测充电电路,方法是取掉大灯灯泡,在蓄电池上
串联万用表,万用表置直流电流3A档,检测充电电流大小,检查结果充电电流在0.6 A,说明,充电电路工作正常,更换新的调压整流
器,故障排除。
有问题请拨打电话 18001283863 或者加微信 xinzhong959563688
(王浩为你服务)
CSB蓄电池:www.csbdianchiwang.com
*您的姓名:
*联系手机:
固话电话:
E-mail:
所在单位:
需求数量:
*咨询内容: